2023年2月9日,我院杨帆课题组与合作者在Nature Communications上发表题为Two distinct binding modes provide the RNA-binding protein RbFox with extraordinary sequence specificity的研究成果。研究首次揭示了RNA结合蛋白RbFox通过运用在功能及结构上的两种不同的RNA结合模式来实现其非凡的RNA序列选择性(一种模式以高亲和力特异识别同源RNA底物;另一种模式通过热力学惩罚来容纳所有其他非同源RNA底物)。本研究工作在理解RNA与RBP相互作用的多样性及复杂调控功能方面提供了全新的启示。
明确RBP对RNA底物特异性选择的分子机制,对于理解RNA生物学和制定针对RNA相关疾病的治疗策略至关重要。对于RbFox这种仅具有单一RNA结合模块的RBP来说,使用截然不同的结合模式来实现高序列选择性,还是一个新颖的概念。更有趣的是,核磁解析的复合物溶液结构显示RbFox的两种模式不仅在RNA结合界面呈现很大的构象差别,更在RNA结合位点的远端出现了显著的构象重排。这个结果提示,与以往对RNA-蛋白质相互作用的认识不同,RNA不只是被动的被RBP调控,RNA也能够通过类似别构效应调控与其结合的RBP,从而影响RBP与下游对象的相互作用。
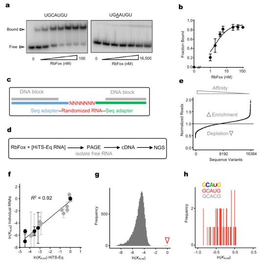
在本工作中,研究人员首先利用HiTS-Eq,一种全局检测特定RBP与RNA结合能力的技术,建立了一个由16384条随机组合而成的7-mer RNA库,检测了RbFox对所有7-mer RNA变体的结合能力。结果显示,RbFox-RRM对于所有7-mer RNA的亲和力分布呈双峰型(图1左):在亲和力低端呈现一个又强又宽的峰,包含了16384条RNA序列里的绝大部份;而含有同源基序5’-GCA(U/C)G的RNA变体组成了高亲和力端的一个强度极小的峰。对比常见的含有单RNA结构域RBP呈现的单峰分布,RbFox的表现是极为特殊的。进一步,研究人员使用两种描述RBP结合RNA能力的模型,对上述HiTS-Eq得到的RbFox与RNA结合常数进行定量分析(图1右)。结果发现,虽然PWC模型由于考虑了来自结合位点内部多个位置之间耦合的贡献,实验值和预测值之间的关联度已高达90%,同源RNA底物序列5’-GCAUG仍然是一个outlier。也就是说,RbFox 的双峰亲和力分布并不能用单一的结合模式所解释。因此,研究人员提出,RbFox采用不同的结合模式实现对同源和非同源RNA底物的结合。

图1左:RbFox与所有7-mer RNA序列变体的亲和力检测;图1右:RbFox与RNA亲和力分布的定量分析。
为了进一步探究在两种结合模式下RbFox的结构是否不同,研究者对两条单核苷酸突变的非同源RNA序列,RNA1(5'-UGCAUAU)与RNA2(5'-UUCAUGU)与RbFox的结合能力进行了核磁共振分析,并解析了RbFox-RNA1复合物的溶液结构。该结构与同源RNA底物复合物的结构相比显示了两个主要区别:首先,在RbFox与RNA结合的界面区域,为了适应非同源序列RNA1,RbFox牺牲了多个氢键和π-π堆叠作用,以高度动态的模式与RNA结合,为前文提出的热力学惩罚模型提供了结构上的证据。更加有趣的是,与同源底物相比,RNA1的A6替代G6,使蛋白N端的R118失去了与G6的Hoogsteen face的氢键作用,调整为与A6的Watson-Crick face的作用。R118在侧链取向上旋转了一个较大的角度,带动K117、N190和E164的取向发生“多米诺骨牌”效应,将构象变化传递到α2、α1这些外围结构元件,重塑了RbFox在远离RNA结合位点的结构和电荷分布(图2)。因此,在与RbFox的结合中,RNA底物单个核苷酸的变化不仅引起了RNA结合位点的结合模式改变,还触发了远端表面的结构重排,这是之前没有报道过的重要发现。

图2:Rbfox-RRM与RNA结合复合物的结构比较
本研究工作获得国家自然科学基金委、哈工大国际合作部世界顶尖大学战略项目经费的支持,获得国家蛋白质科学研究(上海)设施核磁系统的支持。叶璇博士与杨文博士为本论文的共同第一作者,我院毕业硕士、现任杨帆实验室科研助理赵雅楠参与了本研究部分工作。杨帆副研究员为论文的主要通讯作者,凯斯西储大学的Eckhard Jankowsky和华盛顿大学的Gabriele Varani教授为共同通讯作者。
原文链接:https://www.nature.com/articles/s41467-023-36394-3

